# 一 前言
上章节讲到了自定义 hooks 的特性和设计原则,本章节将记录自定义 hooks 一些具体的应用场景。
# 二 实践一:自动上报pv/click的埋点hooks—— useLog
接下来实现一个能够自动上报 点击事件 | pv 的自定义 hooks 。通过这个自定义 hooks ,将带来的收获是:
- 通过自定义 hooks 控制监听 DOM 元素。
- 分清自定义 hooks 依赖关系。
编写
export const LogContext = React.createContext({})
export default function useLog(){
/* 一些公共参数 */
const message = React.useContext(LogContext)
const listenDOM = React.useRef(null)
/* 分清依赖关系 -> message 改变, */
const reportMessage = React.useCallback(function(data,type){
if(type==='pv'){ // pv 上报
console.log('组件 pv 上报',message)
}else if(type === 'click'){ // 点击上报
console.log('组件 click 上报',message,data)
}
},[ message ])
React.useEffect(()=>{
const handleClick = function (e){
reportMessage(e.target,'click')
}
if(listenDOM.current){
listenDOM.current.addEventListener('click',handleClick)
}
return function (){
listenDOM.current && listenDOM.current.removeEventListener('click',handleClick)
}
},[ reportMessage ])
return [ listenDOM , reportMessage ]
}
- 用
useContext获取埋点的公共信息。当公共信息改变,会统一更新。 - 用
useRef获取 DOM 元素。 - 用
useCallback缓存上报信息 reportMessage 方法,里面获取 useContext 内容。把 context 作为依赖项。当依赖项改变,重新声明 reportMessage 函数。 - 用
useEffect监听 DOM 事件,把 reportMessage 作为依赖项,在 useEffect 中进行事件绑定,返回的销毁函数用于解除绑定。
依赖关系: context 改变 -> 让引入 context 的 reportMessage 重新声明 -> 让绑定 DOM 事件监听的 useEffect 里面能够绑定最新的 reportMessage 。
如果上述没有分清楚依赖项关系,那么 context 改变,会让 reportMessage 打印不到最新的 context 值。
使用
function Home(){
const [ dom , reportMessage ] = useLog()
return <div>
{/* 监听内部点击 */}
<div ref={dom} >
<p> 《React进阶实践指南》</p>
<button> 按钮 one (内部点击) </button>
<button> 按钮 two (内部点击) </button>
<button> 按钮 three (内部点击) </button>
</div>
{/* 外部点击 */}
<button onClick={()=>{ console.log(reportMessage) }} > 外部点击 </button>
</div>
}
const Index = React.memo(Home) /* 阻断 useState 的更新效应 */
export default function Root(){
const [ value , setValue ] = useState({})
return <LogContext.Provider value={value} >
<Index />
<button onClick={()=> setValue({ name:'《React进阶实践指南》' , author:'我不是外星人' })} >点击</button>
</LogContext.Provider>
}
如上当 context 改变,能够达到正常上报的效果。有一个小细节,就是用 React.memo 来阻断 Root 组件改变 state 给 Home 组件带来的更新效应。
效果

# 三 实践二:带查询的分页加载长列表—— useQueryTable
saas 管理系统中,大概率会存在带查询的表格场景,那么可不可以把整个表单和表格的数据逻辑层交给一个自定义 hooks 来搞定,这样的好处是接下来所有类似该功能的页面,只需要一个自定义 hooks + 公共组件 + 配置项就能搞定了。
接下来实现一个带查询分页的功能,把所有的逻辑都交给一个自定义 hooks 去处理,组件只负责接收自定义 hooks 的状态。
# 设计原则
useQueryTable 的设计主要分为两部分,分别为表格和查询表单。
- 表格设计:表格的数据状态层,改变分页方法,请求数据的方法。
- 表单设计:表单的状态层,以及改变表单单元项的方法,重置表单重新请求数据。
# 设计模型图
自定义 hooks —— useQueryTable 的设计模型图如下:

# 代码实现
编写:
/**
*
* @param {*} defaultQuery 表单查询默认参数
* @param {*} api biaog
*/
function useQueryTable(defaultQuery = {},api){
/* 保存查询表格表单信息 */
const formData = React.useRef({})
/* 保存查询表格分页信息 */
const pagination = React.useRef({
page:defaultQuery.page || 1,
pageSize:defaultQuery.pageSize || 10
})
/* 强制更新 */
const [, forceUpdate] = React.useState(null)
/* 请求表格数据 */
const [tableData, setTableData] = React.useState({
data: [],
total: 0,
current: 1
})
/* 请求列表数据 */
const getList = React.useCallback(async function(payload={}){
if(!api) return
const data = await api({ ...defaultQuery, ...payload, ...pagination.current,...formData.current}) || {}
if (data.code == 200) {
setTableData({ list:data.list,current:data.current,total:data.total })
} else {}
},[ api ]) /* 以api作为依赖项,当api改变,重新声明getList */
/* 改变表单单元项 */
const setFormItem = React.useCallback(function (key,value){
const form = formData.current
form[key] = value
forceUpdate({}) /* forceUpdate 每一次都能更新,不会造成 state 相等的情况 */
},[])
/* 重置表单 */
const reset = React.useCallback(function(){
const current = formData.current
for (let name in current) {
current[name] = ''
}
pagination.current.page = defaultQuery.page || 1
pagination.current.pageSize = defaultQuery.pageSize || 10
/* 请求数据 */
getList()
},[ getList ]) /* getList 作为 reset 的依赖项 */
/* 处理分页逻辑 */
const handerChange = React.useCallback(async function(page,pageSize){
pagination.current = {
page,
pageSize
}
getList()
},[ getList ]) /* getList 作为 handerChange 的依赖项 */
/* 初始化请求数据 */
React.useEffect(()=>{
getList()
},[])
/* 组合暴露参数 */
return [
{ /* 组合表格状态 */
tableData,
handerChange,
getList,
pagination:pagination.current
},
{ /* 组合搜索表单状态 */
formData:formData.current,
setFormItem,
reset
}
]
}
设计分析:
接收参数 :编写的自定义 hooks 接收两个参数。
defaultQuery:表格的默认参数,有些业务表格,除了查询和分页之外,有一些独立的请求参数。api: api 为请求数据方法,内部用Promise封装处理。
数据层:
- 用第一个 useRef 保存查询表单信息 formData 。 第二个 useRef 保存表格的分页信息 pagination 。
- 用第一个 useState 做受控表单组件更新视图的渲染函数。第二个 useState 保存并负责更新表格的状态。
控制层:控制层为控制表单表格整体联动的方法。
- 编写内部和对外公共方法
getList,方法内部使用 api 函数发起请求,通过setTableData改变表格数据层状态,用useCallback做优化缓存处理 。 - 编写改变表单单元项的方法
setFormItem,这个方法主要给查询表单控件使用,内部改变 formData 属性,并通过 useState 更新组件,改变表单控件视图,用useCallback做优化缓存处理。 - 编写重置表单的方法
reset,reset 会清空 formData 属性和重置分页的信息。然后重新调用 getList 请求数据,用useCallback做优化缓存处理。 - 编写给表格分页器提供的接口
handerChange内部改变分页信息,然后重新请求数据,用useCallback做优化缓存处理。。 - 用 useEffect 作为初始化请求表格数据的副作用。
返回状态:
- 通过数组把表单和表格的聚合状态暴露出去。
注意事项:
- 请求方法要与后端进行对齐,包括返回的参数结构,成功状态码等。
- 属性的声明要与 UI 组件对齐,这里统一用的是 antd 里面的表格和表单控件。
使用:
/* 模拟数据请求 */
function getTableData(payload){
return new Promise((resolve)=>{
Promise.resolve().then(()=>{
const { list } = listData
const arr = threeNumberRandom() // 生成三个随机数 模拟数据交互
console.log('请求参数:',payload)
resolve({
...listData,
list:[ list[arr[0]],list[arr[1]],list[arr[2]] ],
total:list.length,
current:payload.page || 1
})
})
})
}
function Index (){
const [ table,form ] = useQueryTable({ pageSize:3 },getTableData)
const { formData ,setFormItem , reset } = form
const { pagination , tableData , getList , handerChange } = table
return <div style={{ margin:'30px' }} >
<div style={{ marginBottom:'24px' }} >
<Input onChange={(e)=> setFormItem('name',e.target.value)}
placeholder="请输入名称"
style={inputStyle}
value={formData.name || ''}
/>
<Input onChange={(e)=> setFormItem('price',e.target.value)}
placeholder="请输入价格"
style={inputStyle}
value={formData.price || ''}
/>
<Select onChange={(value) => setFormItem('type',value)}
placeholder="请选择"
style={inputStyle}
value={formData.type}
>
<Option value="1" >家电</Option>
<Option value="2" >生活用品</Option>
</Select>
<button className="searchbtn"
onClick={() => getList()}
>提交</button>
<button className="concellbtn"
onClick={reset}
>重置</button>
</div>
{useCallback( <Table
columns={columns}
dataSource={tableData.list}
height="300px"
onChange={(res)=>{ handerChange(res.current,res.pageSize) }}
pagination={{ ...pagination, total: tableData.total ,current:tableData.current }}
rowKey="id"
/>,[tableData])}
</div>
}
效果

- 整个查询表格逻辑层基本就一个自定义 hooks ——
useQueryTable就搞定了。 getTableData模拟了数据交互过程 ,其内部的代码逻辑不必纠结 。useCallback对 Table 的 React element 做缓存处理,这样频繁的表单控件更新,不会让 Table 组件重新渲染。
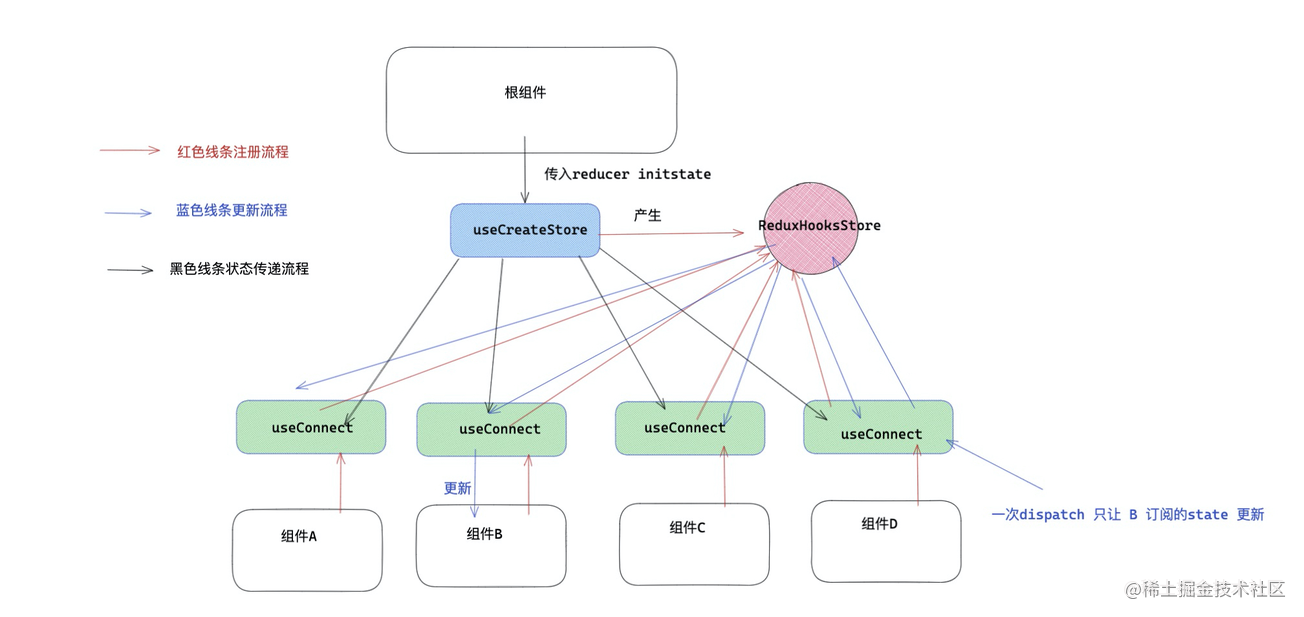
# 四 实践三:实现React-Redux功能—— useCreateStore | useConnect
下面我将用两个自定义 hooks 实现 React-Redux 基本功能。 一个是注入 Store 的 useCreateStore ,另外一个是负责订阅更新的 useConnect ,通过这个实践 demo ,将收获以下知识点:
- 如何将不同组件的自定义 hooks 建立通信,共享状态。
- 合理编写自定义 hooks , 分析 hooks 之间的依赖关系。
首先,看一下要实现的两个自定义 hooks 具体功能。
useCreateStore用于产生一个状态 Store ,通过 context 上下文传递 ,为了让每一个自定义 hooksuseConnect都能获取 context 里面的状态属性。useConnect使用这个自定义 hooks 的组件,可以获取改变状态的 dispatch 方法,还可以订阅 state ,被订阅的 state 发生变化,组件更新。
# 1 设计思路
如何让不同组件的自定义 hooks 共享状态并实现通信呢?
首先不同组件的自定义 hooks ,可以通过 useContext 获得共有状态,而且还需要实现状态管理和组件通信,那么就需要一个状态调度中心来统一做这些事,可以称之为 ReduxHooksStore ,它具体做的事情如下:
- 全局管理 state, state 变化,通知对应组件更新。
- 收集使用
useConnect组件的信息。组件销毁还要清除这些信息。 - 维护并传递负责更新的
dispatch方法。 - 一些重要 api 要暴露给 context 上下文,传递给每一个
useConnect。
# useCreateStore 设计
首先 useCreateStore 是在靠近根部组件的位置的, 而且全局只需要一个,目的就是创建一个 Store ,并通过 Provider 传递下去。
使用:
const store = useCreateStore( reducer , initState )
参数:
reducer:全局 reducer,纯函数,传入 state 和 action ,返回新的 state 。initState: 初始化 state 。
返回值:为 store 暴露的主要功能函数。
# Store设计
Store 为上述所说的调度中心,接收全局 reducer ,内部维护状态 state ,负责通知更新 ,收集用 useConnect 的组件。
const Store = new ReduxHooksStore(reducer,initState).exportStore()
参数:接收两个参数,透传 useCreateStore 的参数。
# useConnect设计
使用 useConnect 的组件,将获得 dispatch 函数,用于更新 state ,还可以通过第一个参数订阅 state ,被订阅的 state 改变 ,会让组件更新。
// 订阅 state 中的 number
const mapStoreToState = (state)=>({ number: state.number })
const [ state , dispatch ] = useConnect(mapStoreToState)
参数:
mapStoreToState:将 Store 中 state ,映射到组件的 state 中,可以做视图渲染使用。- 如果没有第一个参数,那么只提供
dispatch函数,不会订阅 state 变化带来的更新。
返回值:返回值是一个数组。
- 数组第一项:为映射的 state 的值。
- 数组第二项:为改变 state 的
dispatch函数。
# 原理图

# 2 useCreateStore
export const ReduxContext = React.createContext(null)
/* 用于产生 reduxHooks 的 store */
export function useCreateStore(reducer,initState){
const store = React.useRef(null)
/* 如果存在——不需要重新实例化 Store */
if(!store.current){
store.current = new ReduxHooksStore(reducer,initState).exportStore()
}
return store.current
}
useCreateStore 主要做的是:
- 接收
reducer和initState,通过 ReduxHooksStore 产生一个 store ,不期望把 store 全部暴露给使用者,只需要暴露核心的方法,所以调用实例下的exportStore抽离出核心方法。 - 使用一个
useRef保存核心方法,传递给Provider。
# 3 状态管理者 —— ReduxHooksStore
接下来看一下核心状态 ReduxHooksStore 。
import { unstable_batchedUpdates } from 'react-dom'
class ReduxHooksStore {
constructor(reducer,initState){
this.name = '__ReduxHooksStore__'
this.id = 0
this.reducer = reducer
this.state = initState
this.mapConnects = {}
}
/* 需要对外传递的接口 */
exportStore=()=>{
return {
dispatch:this.dispatch.bind(this),
subscribe:this.subscribe.bind(this),
unSubscribe:this.unSubscribe.bind(this),
getInitState:this.getInitState.bind(this)
}
}
/* 获取初始化 state */
getInitState=(mapStoreToState)=>{
return mapStoreToState(this.state)
}
/* 更新需要更新的组件 */
publicRender=()=>{
unstable_batchedUpdates(()=>{ /* 批量更新 */
Object.keys(this.mapConnects).forEach(name=>{
const { update } = this.mapConnects[name]
update(this.state)
})
})
}
/* 更新 state */
dispatch=(action)=>{
this.state = this.reducer(this.state,action)
// 批量更新
this.publicRender()
}
/* 注册每个 connect */
subscribe=(connectCurrent)=>{
const connectName = this.name + (++this.id)
this.mapConnects[connectName] = connectCurrent
return connectName
}
/* 解除绑定 */
unSubscribe=(connectName)=>{
delete this.mapConnects[connectName]
}
}
# 状态
reducer:这个 reducer 为全局的 reducer ,由 useCreateStore 传入。state:全局保存的状态 state ,每次执行 reducer 会得到新的 state 。mapConnects:里面保存每一个 useConnect 组件的更新函数。用于派发 state 改变带来的更新。
# 方法
负责初始化:
getInitState:这个方法给自定义 hooks 的 useConnect 使用,用于获取初始化的 state 。exportStore:这个方法用于把 ReduxHooksStore 提供的核心方法传递给每一个 useConnect 。
负责绑定|解绑:
subscribe: 绑定每一个自定义 hooks useConnect 。unSubscribe:解除绑定每一个 hooks 。
负责更新:
dispatch:这个方法提供给业务组件层,每一个使用 useConnect 的组件可以通过 dispatch 方法改变 state ,内部原理是通过调用 reducer 产生一个新的 state 。publicRender:当 state 改变需要通知每一个使用 useConnect 的组件,这个方法就是通知更新,至于组件需不需要更新,那是 useConnect 内部需要处理的事情,这里还有一个细节,就是考虑到 dispatch 的触发场景可以是异步状态下,所以用 React-DOM 中 unstable_batchedUpdates 开启批量更新原则。
# 4 useConnect
useConnect 是整个功能的核心部分,它要做的事情是获取最新的 state ,然后通过订阅函数 mapStoreToState 得到订阅的 state ,判断订阅的 state 是否发生变化。如果发生变化渲染最新的 state 。
export function useConnect(mapStoreToState=()=>{}){
/* 获取 Store 内部的重要函数 */
const contextValue = React.useContext(ReduxContext)
const { getInitState , subscribe ,unSubscribe , dispatch } = contextValue
/* 用于传递给业务组件的 state */
const stateValue = React.useRef(getInitState(mapStoreToState))
/* 渲染函数 */
const [ , forceUpdate ] = React.useState()
/* 产生 */
const connectValue = React.useMemo(()=>{
const state = {
/* 用于比较一次 dispatch 中,新的 state 和 之前的state 是否发生变化 */
cacheState: stateValue.current,
/* 更新函数 */
update:function (newState) {
/* 获取订阅的 state */
const selectState = mapStoreToState(newState)
/* 浅比较 state 是否发生变化,如果发生变化, */
const isEqual = shallowEqual(state.cacheState,selectState)
state.cacheState = selectState
stateValue.current = selectState
if(!isEqual){
/* 更新 */
forceUpdate({})
}
}
}
return state
},[ contextValue ]) // 将 contextValue 作为依赖项。
React.useEffect(()=>{
/* 组件挂载——注册 connect */
const name = subscribe(connectValue)
return function (){
/* 组件卸载 —— 解绑 connect */
unSubscribe(name)
}
},[ connectValue ]) /* 将 connectValue 作为 useEffect 的依赖项 */
return [ stateValue.current , dispatch ]
}
初始化
- 用 useContext 获取上下文中, ReduxHooksStore 提供的核心函数。
- 用 useRef 来保存得到的最新的 state 。
- 用 useState 产生一个更新函数
forceUpdate,这个函数只是更新组件。
注册|解绑流程
- 注册: 通过
useEffect来向 ReduxHooksStore 中注册当前 useConnect 产生的 connectValue ,connectValue 是什么马上会讲到。subscribe 用于注册,会返回当前 connectValue 的唯一标识 name 。 - 解绑:在 useEffect 的销毁函数中,可以用调用 unSubscribe 传入 name 来解绑当前的 connectValue
connectValue是否更新组件
- connectValue :真正地向 ReduxHooksStore 注册的状态,首先用
useMemo来对 connectValue 做缓存,connectValue 为一个对象,里面的 cacheState 保留了上一次的 mapStoreToState 产生的 state ,还有一个负责更新的 update 函数。 - 更新流程 : 当触发
dispatch在 ReduxHooksStore 中,会让每一个 connectValue 的 update 都执行, update 会触发映射函数mapStoreToState来得到当前组件想要的 state 内容。然后通过shallowEqual浅比较新老 state 是否发生变化,如果发生变化,那么更新组件。完成整个流程。 - shallowEqual : 这个浅比较就是 React 里面的浅比较,在第 11 章已经讲了其流程,这里就不讲了。
分清依赖关系
- 首先自定义 hooks useConnect 的依赖关系是上下文 contextValue 改变,那么说明 store 发生变化,所以重新通过 useMemo 产生新的 connectValue 。所以 useMemo 依赖 contextValue。
- connectValue 改变,那么需要解除原来的绑定关系,重新绑定。useEffect 依赖 connectValue。
局限性
整个 useConnect 有一些局限性,比如:
- 没有考虑 mapStoreToState 可变性,无法动态传入 mapStoreToState 。
- 浅比较,不能深层次比较引用数据类型。
# 5 使用与验证效果
接下来就是验证效果环节,我模拟了组件通信的场景。
# 根部组件注入 Store
import { ReduxContext , useConnect , useCreateStore } from './hooks/useRedux'
function Index(){
const [ isShow , setShow ] = React.useState(true)
console.log('index 渲染')
return <div>
<CompA />
<CompB />
<CompC />
{isShow && <CompD />}
<button onClick={() => setShow(!isShow)} >点击</button>
</div>
}
function Root(){
const store = useCreateStore(function(state,action){
const { type , payload } =action
if(type === 'setA' ){
return {
...state,
mesA:payload
}
}else if(type === 'setB'){
return {
...state,
mesB:payload
}
}else if(type === 'clear'){ //清空
return { mesA:'',mesB:'' }
}
else{
return state
}
},
{ mesA:'111',mesB:'111' })
return <div>
<ReduxContext.Provider value={store} >
<Index/>
</ReduxContext.Provider>
</div>
}
Root根组件
- 通过 useCreateStore 创建一个 store ,传入 reducer 和 初始化的值
{ mesA:'111',mesB:'111' } - 用 Provider 传递 store。
Index组件
- 有四个子组件 CompA , CompB ,CompC ,CompD 。其中 CompD 是 动态挂载的。
# 业务组件使用
function CompA(){
const [ value ,setValue ] = useState('')
const [state ,dispatch ] = useConnect((state)=> ({ mesB : state.mesB }) )
return <div className="component_box" >
<p> 组件A</p>
<p>组件B对我说 : {state.mesB} </p>
<input onChange={(e)=>setValue(e.target.value)}
placeholder="对B组件说"
/>
<button onClick={()=> dispatch({ type:'setA' ,payload:value })} >确定</button>
</div>
}
function CompB(){
const [ value ,setValue ] = useState('')
const [state ,dispatch ] = useConnect((state)=> ({ mesA : state.mesA }) )
return <div className="component_box" >
<p> 组件B</p>
<p>组件A对我说 : {state.mesA} </p>
<input onChange={(e)=>setValue(e.target.value)}
placeholder="对A组件说"
/>
<button onClick={()=> dispatch({ type:'setB' ,payload:value })} >确定</button>
</div>
}
function CompC(){
const [state ] = useConnect((state)=> ({ mes1 : state.mesA,mes2 : state.mesB }) )
return <div className="component_box" >
<p>组件A : {state.mes1} </p>
<p>组件B : {state.mes2} </p>
</div>
}
function CompD(){
const [ ,dispatch ] = useConnect( )
console.log('D 组件更新')
return <div className="component_box" >
<button onClick={()=> dispatch({ type:'clear' })} > 清空 </button>
</div>
}
- CompA 和 CompB 模拟组件双向通信。
- CompC 组件接收 CompA 和 CompB 通信内容,并映射到
mes1 ,mes2属性上。 - CompD 没有 mapStoreToState ,没有订阅 state ,state 变化组件不会更新,只是用 dispatch 清空状态。
# 效果

# 五 总结
本章节为实践章节,记录了真实工作中使用的自定义 hooks 场景,还有一些自定义 hooks 巧妙设计思路